Product type
Contact Information
+86 755 89660635
+86 189 2461 3736
10GBASE-LR SFP+ 1310nm 10km LC DDM SMF Optical Transceiver Module
ZK-SFP+-LR
10Gbps SFP+ LR 1310nm 20km SMF Transceiver
Features
n SFP+ package with LC connector
n 1310nm DFB Laser and PIN photo detector
n Up to 20km transmission on SMF
n Power dissipation < 1W
n LVPECL compatible data input/output interface
n Low EMI and excellent ESD protection
n laser safety standard IEC-60825 compliant
n Compatible with RoHS
n Compatible with SFF8472
Applications
n 10GBASE-LR/LW & 10G Ethernet
Description
ZK-SFP+-LR is hot pluggable 3.3V Small-Form-Factor transceiver module. It designed expressly for high-speed communication applications that require rates up to 11.1Gbps,it designed to be compliant with SFF-8472 and SFP+ MSA. The module data link up to20km in 9/125um single mode fiber. is designed for use in 10-Gigabit Ethernet links up to 40km over single mode fiber. The module consists of 1550 EML Laser, InGaAs PIN and Preamplifier in a high-integrated optical sub-assembly. Digital diagnostics functions are available via a 2-wire serial interface, as specified in SFF8472. The module data link up to 40km in 9/125um single mode fiber.
Absolute Maximum Ratings
Parameter | Symbol | Min. | Typ. | Max. | Unit | Note |
Storage Temperature | Ts | -40 | - | 85 | ºC | |
Relative Humidity | RH | 5 | - | 95 | % | |
Power Supply Voltage | VCC | -0.3 | - | 4 | V | |
Signal Input Voltage | Vcc-0.3 | - | Vcc+0.3 | V |
Recommended Operating Conditions
Parameter | Symbol | Min. | Typ. | Max. | Unit | Note |
Case Operating Temperature | Tcase | 0 | - | 70 | ºC | commercial |
-40 | - | 85 | ºC | Industrial | ||
Power Supply Voltage | VCC | 3.14 | 3.3 | 3.47 | V | |
Power Supply Current | ICC | - | 300 | mA | ||
Data Rate | BR | 10.3125 | Gbps | |||
Transmission Distance | TD | - | 10 | km | ||
Coupled fiber | Single mode fiber | 9/125um SMF | ||||
Optical Characteristics
Parameter | Symbol | Min. | Typ. | Max. | Unit | Note |
Transmitter | ||||||
Output Opt. Power | POUT | -6 | -1 | dBm | 1 | |
Optical Wavelength | λ | 1260 | 1310 | 1355 | nm | |
Spectral Width (-20dB) | σ | 1 | nm | |||
Optical Extinction Ratio | ER | 3.5 | dB | |||
Transmitter and Dispersion Penalty | TDP | 3.2 | dB | |||
RIN | RIN | -128 | dB/Hz | |||
Output Eye Mask | Compliant with IEEE 0802.3ae | |||||
Receiver | ||||||
Rx Sensitivity | RSENS | -14.4 | dBm | 2 | ||
Input Saturation Power (Overload) | Psat | 0.5 | dBm | |||
Wavelength Range | λC | 1270 | 1610 | nm | ||
LOS De -Assert | LOSD | -17 | dBm | |||
LOS Assert | LOSA | -30 | dBm | |||
LOS Hysteresis | 0.5 | 1.0 | dB | |||
Note:
1. Class 1 Laser Safety per FDA/CDRH and IEC-825-1 regulations.
2. Measured with a PRBS 231-1 test pattern, @10.325Gb/s, BER<10-12 .
Electrical Interface Characteristics
Parameter | Symbol | Min | Typ | Max | Unit | NOTE |
Supply Voltage | Vcc | 3.14 | 3.3 | 3.46 | V | |
Supply Current | Icc | 300 | mA | |||
Transmitter | ||||||
Input differential impedance | Rin | 100 | Ω | 1 | ||
Single ended data input swing | Vin,pp | 180 | 1000 | mV | ||
Transmit Disable Voltage | VD | Vcc–1.3 | Vcc | V | ||
Transmit Enable Voltage | VEN | Vee | Vee+ 0.8 | V | 2 | |
Transmit Disable Assert Time | 10 | us | ||||
Receiver | ||||||
Differential data output swing | Vout,pp | 300 | 850 | mV | 3 | |
Data output rise time | tr | 28 | ps | 4 | ||
Data output fall time | tf | 28 | ps | 4 | ||
LOS Fault | VLOS fault | Vcc–1.3 | VccHOST | V | 5 | |
LOS Normal | VLOS norm | Vee | Vee+0.8 | V | 5 | |
Power Supply Rejection | PSR | 100 | mVpp | 6 | ||
Notes:
1. Connected directly to TX data input pins. AC coupled thereafter.
2. Or open circuit.
3. Into 100 ohms differential termination.
4. 20 – 80 %.
5. Loss Of Signal is LVTTL. Logic 0 indicates normal operation; logic 1 indicates no signal detected.
6. Receiver sensitivity is compliant with power supply sinusoidal modulation of 20 Hz to 1.5 MHz up to specified value applied through the recommended power supply filtering network.
Pin Description

Pin | Symbol | Name/Description | NOTE |
1 | VEET | Transmitter Ground (Common with Receiver Ground) | 1 |
2 | TFAULT | Transmitter Fault. | 2 |
3 | TDIS | Transmitter Disable. Laser output disabled on high or open. | 3 |
4 | SDA | 2-wire Serial Interface Data Line | 4 |
5 | SCL | 2-wire Serial Interface Clock Line | 4 |
6 | MOD_ABS | Module Absent. Grounded within the module | 4 |
7 | RS0 | Rate Select 0 | 5 |
8 | LOS | Loss of Signal indication. Logic 0 indicates normal operation. | 6 |
9 | RS1 | No connection required | 1 |
10 | VEER | Receiver Ground (Common with Transmitter Ground) | 1 |
11 | VEER | Receiver Ground (Common with Transmitter Ground) | 1 |
12 | RD- | Receiver Inverted DATA out. AC Coupled | |
13 | RD+ | Receiver Non-inverted DATA out. AC Coupled | |
14 | VEER | Receiver Ground (Common with Transmitter Ground) | 1 |
15 | VCCR | Receiver Power Supply | |
16 | VCCT | Transmitter Power Supply | |
17 | VEET | Transmitter Ground (Common with Receiver Ground) | 1 |
18 | TD+ | Transmitter Non-Inverted DATA in. AC Coupled. | |
19 | TD- | Transmitter Inverted DATA in. AC Coupled. | |
20 | VEET | Transmitter Ground (Common with Receiver Ground) | 1 |
Notes:
1. Circuit ground is internally isolated from chassis ground.
2. TFAULT is an open collector/drain output, which should be pulled up with a 4.7k – 10k Ohms resistor on the host board if intended for use. Pull up voltage should be between 2.0V to Vcc + 0.3V.A high output indicates a transmitter fault caused by either the TX bias current or the TX output power exceeding the preset alarm threshold. A low output indicates normal operation. In the low state, the output is pulled to <0.8V.
3. Laser output disabled on TDIS >2.0V or open, enabled on TDIS <0.8V.
4. Should be pulled up with 4.7kΩ- 10kΩ host board to a voltage between 2.0V and 3.6V. MOD_ABS pulls line low to indicate module is plugged in.
5. Internally pulled down per SFF-8431 Rev 4.1.
6. LOS is open collector output. It should be pulled up with 4.7kΩ – 10kΩ on host board to a voltage between 2.0V and 3.6V. Logic 0 indicates normal operation; logic 1 indicates loss of signal.
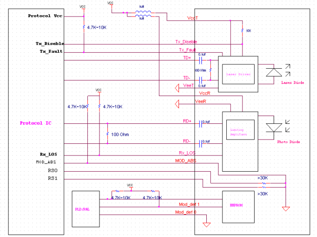
Recommended Interface Circuit


Important Notice
Performance figures, data and any illustrative material provided in this data sheet are typical and must be specifically confirmed in writing by Zkosemi before they become applicable to any particular order or contract. In accordance with the Zkosemi policy of continuous improvement specifications may change without notice. The publication of information in this data sheet does not imply freedom from patent or other protective rights of Zkosemi or others. Further details are available from any Zkosemi sales representative.